移至網頁之主要內容區位置
::: 嘉義市西區港坪國民小學

最新消息

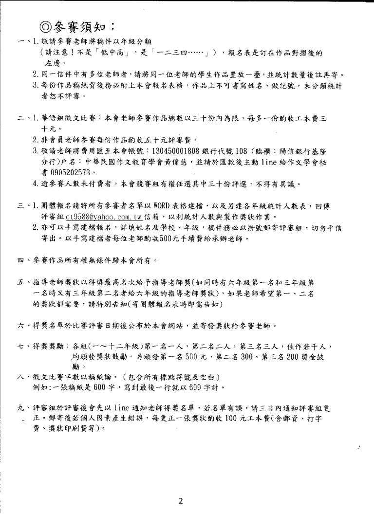
「第60次全國中小學生台語、客語、華語徵文比賽」

{{ $t('FEZ002') }} 市立港坪國小|

有興趣者,可參閱附件!

說明:
一、依據中華民國作文教育學會2020年3月9日(2020)國文教慈字第006號函辦理。
二、該會為倡導寫作風氣,提高語文素養,促進本土語發展,了解學生寫作及閱讀能力,舉辦第60次全國徵文比賽。
三、詳細相關比賽說明、參賽須知、及報名表請參閱附件。



{{ $t('FEZ003') }} Invalid date

{{ $t('FEZ005') }} 55|